Könnt ihr euch das mal anschauen und überprüfen?
Externes Bild anzeigen
Externes Bild anzeigen
Druckbare Version
Könnt ihr euch das mal anschauen und überprüfen?
Externes Bild anzeigen
Externes Bild anzeigen
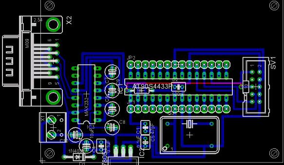
irgendwie sehr unsauberes Layout.
Leiterbahnen unnötig kreuz und quer in allen möglichen und unmöglichen
Winkeln, Abstände zum Teil zu klein,
leiterbahnen mal dünn mal dick,
wozu den c11 soweit weg vom max232?
Bauteilausrichtung quer Beet etc.
Mein alter Lehrmeister hätt mir s'n Design um die Ohren gehauen ...
ist nicht bös gemeint, nur konstruktive Kritik ;)
würdest du einige Bauteile geschckter plazieren, könntest du die meisten der brücken vermeiden.
C11 näher an den max, und den plus-anschluss unter dem max durchziehen.
C4 näher zum regler, und die plus-bahn nicht unter den brücken lag, sondern unten um C6 herum.
Den Quarz und die 22p dazu besser anordnen: die quarz direkt an sockel, die kondis vom quarz aus nach außen weg. möglichst kurze bahnen, evtl massefläche außenrum.
soll das ganze einseitig mit brücke geätzt werden? dann möglichst nur gerade brücken setzen.
einseitig mit kabeln...
konstruktive Kritik ist genau das, was ich wollte..
Ich hab jetzt Hunger, ich komm entweder später wieder oder erst morgen
PS: Schaut doch mal bei meinem Projekt dazu vorbei!
https://www.roboternetz.de/phpBB2/vi...=292525#292525
Uuuuuuuuuuuuund verbessert!
Externes Bild anzeigen
Externes Bild anzeigen
[Edit]
Sry, hab nen Fehler übersehen (zwei Bahnen kreuzen sich, von der Mitte nach rechts oben), einfach wegdenken.
Hallo
Die Leiterbahn die vom Minuspol von C11 weg geht, kreuzt sich auch.
Wenn du die Roten Leiterbahnen mit draht machst, kannst du sie nicht auf das selbe Loch wie ein Bauteil führen.
!!!C11 ist falsch gepolt (+Pol ist an Massefläche angeschlossen!!!)
mfg Luca
Hi,
das mit dem Routen üben wir lieber noch ein bisschen würd ich sagen.
Die 100nF Kondensatoren gehören übrigens so nah wie möglich an das Bauteil z.B Atmega.
Willl aber nicht nur lästern, wenn du willst kannst mir das Teil mal schicken dann könnt ich dir die Bauteile mal platzieren und evtl auch ein bisschen routen.
mfg franz
AREF nicht mit AVCC verbinden! (auch wenn man es oft noch in allen möglichen Plänen sieht!)
Der AVR kann diese Verbindung auch intern herstellen. Das hat dann den Vorteil, dass man die interne 2,56V Referenz besser nutzen kann. Die würde sonst nämlich bei gewissen Einstellungen gegen AVCC kurzgeschlossen.
Besser: einen 100n Kondensator von AREF nach Masse, der die interne Ref glätten kann.
In Eagle gibt es übrigens eine Funktion namens Design Rule Check. Damit wird das Layout überprüft, ob es diverse Regeln einhält, wie z.B. minimaler Abstand von Leiterbahnen. Damit würdest du bei deiner Kreuzung ne Warnung erhalten. Am besten zwischendurch immer mal aufrufen, auf jeden Fall aber wenn du meist fertig zu sein und ätzen willst!
Im Schaltplan ist das Gegenstück dazu der Electrical Rule Check. Der prüft z.B. ob Leitungen sich nur überlappen, aber nicht verbunden sind. Auch sehr wichtig, damit man keine falsche Schaltung routet und nacher zb eine Verbindung fehlt.
@Spion: C11 ist in Ordnung. Der MAX232 macht ja eine negative Spannung, die dieser Kondensator speichert.
aber er ist kurzgeschlossen, der c11
@franzl:
Danke fürs Angebot!
Aber ich würde es gerne selber lernen...
@ alle:
ich versuchs nochmal
das hat er ja selber auch festgestellt
naja trotzdem ist das Layout hässlich, und es geht deutlich besser
ich hab so eine Schaltung in meinen Anfängen auch mal gemacht, zu sehen hier : https://www.roboternetz.de/phpBB2/al...hp?pic_id=1669
also einfach noch bissle Üben :D
Gruß
Neuer Versuch =>
Externes Bild anzeigen
(Kommt mir schon viel besser vor...)
sieht doch schon mal viel besser aus!
Was aber noch geändert werden muss ist die Leitungsführung am Quarz. Die taktleitungen sollten so kurz wie möglich sein, und vor allem nicht eine Schlaufe bilden wie in deinem Layout. Das gibt nämlich ne prima Antenne, die Störungen aussendet.
Dreh den Quarz um 180°, und verbinde ihn auf kurzem Wege mit dem AVR. Das ist auf dem Platz in deinem aktuellen Layout bequem zu schaffen.
Eine weitere, sehr platzsparende Variante ist es, den Quarz unter dem Sockel zu verstecken.
Am Regler sollte man noch Platz für eine Kühlkörper lassen. Vielleicht um 90° drehen und die Kühlfläche zum Platinenrand zeigen lassen.
An den Ende des AVRs sollte man bei ausreichend Platz keine (hohen, Widerstände etc gehen) Bauteile setzen, dann kann man den AVR besser aus dem Sockel entfernen.
C10 könnte man noch in die Nähe des 232 verschieben, dann sitzt zusammen, was zusammen gehört. Ist aber eher ein Schönheitsfehler.
Danke für die Hilfe, wird immer besser!
Externes Bild anzeigen
ja, C10 ( der kleine Elko, neben den Großen) gehört nah am MAX232
wenn du dann den Quarz bestellst, achte das es einer ist der nicht so hoch ist , oder nimmst ihn aus dem Bereich unter dem AVR raus, und tust da z.b. dem seine Kondensatoren
sonst ist es GUT gelöst man kanns noch etwas ändern , aber im Vergleich zu deinem ersten Vorschlag ist es TOP , weiter so ..
Gruß