unteschiedliche Spannungen an Ausgang einer Schaltung, je...
...nach angeschlossenem Verbraucher.
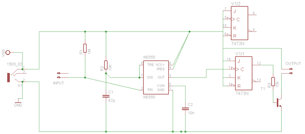
Hi liebes Forum,
ich habe eine Schaltung gebaut die als Touch-Schalter funktionieren soll.
Tut sie auch :)
Funktioniert bestens.
Bild hier
Ein, nein zwei Probleme habe ich damit noch.
1.: je nachdem was ich für einen Verbraucher anschließe, ändert sich die Volt-Zahl die am Ausgang anliegt. Wenn ich eine eine normale LED anschließe sind es 4,5V, also genau das was ich brauche.
Wenn ich eine selbstkonstruierte Lichtleiste mit 15LEDs mit je einem Vorwiderstand anschließe sind es so ca. 2,9V.
Die LEDS laufen bei 3,2V mit 60mA. jeweils mit einem 22Ohm Vorwiderstand für 4,5V.
Wenn ich sie ohne die Schaltugn an die gleiche Stromquelle hänge sind sie so hell wie es sein soll. Wenn ich die Schaltung dazwischen schalte sind sie deutlich dunkler.. klar, bei zu geringer Spannung.
Woran kann das liegen?
2. Die schaltung hängt mit einem normalen Steckernetzteil an der Steckdose, 4,5V und 800mA. Wenn ich das Licht in dem Zimmer an und aus mache löst der NE555 aus. Es verändert sich also offenbar etwas an seinem Eingang.
Kann das daran liegen, dass das Netzteil nicht stabilisiert ist? Das kabel des Eingangs des NE555 liegt sehr dicht an den Stromversorgungskabeln.
Ein Foto habe ich leider gerade nicht hier.
Könnt ihr etwas dzu sagen?
Danke!
Crypi