Unruhige Anzeige bei Drehzahlmesser für Zweitaktmotor
Hallo,
ich habe eine Motorsense und eine Motorsäge. Beide mit einem Zweitakt Benzinmotor angetrieben. Die sind schon in die Jahre gekommen und nach einem Membran- und Dichtungstausch im Vergaser möchte ich die nun wieder einstellen bzw Einstellung kontrollieren.
Das geht für den Leerlauf indem man mit der L Schraube auf maximale Drehzahl im Leerlauf einstellt und dann das Gemisch noch eine Idee fetter einstellt. Mit Standgasschraube die Drehzahl senken bis auskuppeln plus Sicherheitsabstand. Problem ist die Maximaldrehzahl bei Vollgas richtig einzustellen. Dazu bräuchte man eigentlich einen Drehzahlmesser. Die sind heute gar nicht mehr so teuer aber warum nicht selber bauen?
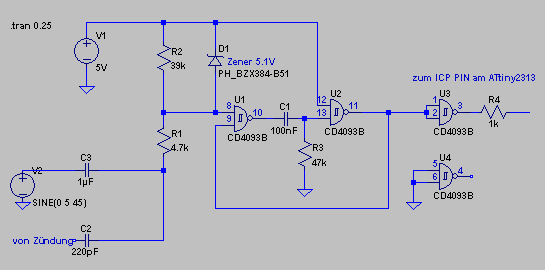
Im Mikrocontroller.net fand ich eine Schaltung zur einfachen Zündimpulsabnahme mit einem Draht vom Zündkabel: https://www.mikrocontroller.net/topic/81838#685809
Nachgebaut (27k an Pin 12 gegen 47k getauscht und um eine Zenerdiode an Pin 8 erweitert -> mein Meßbereich damit 1000Upm bis ca. 17000Upm - 2700min bis 13500max benötigt) und zur Berechnung der Drehzahl einen ATtiny2313 über einen 1k Widerstand an Pin 3 des (TC)4093 angschlossen. Es soll später noch eine Siebensegmentanzeige angeschlossen werden. In der Testphase sende ich die gemessene Drehzahl über RS232 an einen PC.
Funktioniert soweit ABER die gemessenen Werte schwanken doch relativ stark um den angepeilten einzustellenden Wert. Bei einer neuen Maschine, noch vom Werk eingestellt auf hoffentlich auf 2700Upm messe ich zB 2500 bis 3100Upm. Das ist mir deutlich zu unruhig und kann damit keine befriedigende Einstellung vornehmen.
Blauäugig hatte ich zunächst per ICP mit dem, mit 1MHz laufenden 16Bit Timer die Zeit zwischen den Zündimpulsen auf 1µs genau gemessen, Drehzahl auf eine Minute hochgerechnet (Upm=60000000/Meßwert in µs) und die zur Displayupdatezeit (jede 1/2 Sekunde) den gerade aktuellen Wert angezeigt: Sehr, sehr unruhige Anzeige :-(
Nach ein paar Versuchen die angezeigte Drehzahl ruhiger zu bekommen, zB auch mit Zählung der Zündimpulse innerhalb einer feste Torzeit von zB einer Sekunde, bin ich nun bei folgender Lösung angelangt:
Displayupdate von etwas über einer Sekunde. Innerhalb dieser Sekunde werden die Zeiten zwischen den Zündimpulsen per ICP gemessen und aufaddiert. Mit der Anzahl der aufgetretenen ICP-Interrupts (Anzahl der Zünimpulse) wird dann der einfache Mittelwert ausgerechnet und zu Anzeige gebracht. Zu Beginn des nächsten Anzeigeintervalls sind alle Meßwerte gelöscht und es beginnt eine komplett neue Drehzahlmessung und Berechnung. Probeweise ist da noch eine SW-Hysterese aktiv, die eine veränderte Drehzahl von einer zur anderen Sekunde nur anzeigt, wenn sich der Wert um 10Upm gegenüber der vorherigen geändert hat.
Das Ganze ist mir aber immer noch zu unruhig. Nach vielen Versuchen mit der Abnahme des Zündimpulses würde ich ein Problem dort fast ausschließen. Timingfehler im Programm auch, da mit Frequenzgenerator überprüft und dort im Bereich von 1000Upm bis 16000Upm stabile Werte angezeigt werden. Die Motoren laufen im Leerlauf leicht unruhig (mit Oszi den Zündimpuls beobachtet) und mit der Messung über Sekundenintervalle auf Umdrehungen pro Minute umzurechnen erkläre ich mir die unruhige Anzeige des Drehzahlmessers.
So, Luftholen für die Fragen nach dem vielen Text:
Wie krieg ich eine ruhige aber doch aktuelle Anzeige für eine Vergasereinstellung hin? Wie wird das bei den professionellen Drehzahlmessern gemacht? Wird da einfach über einen größeren Zeitraum gemittelt und/oder Ausreißer ignoriert? Hat jemand konkrete Werte dazu?
Gruß
Searcher
gegenwärtiges Testprogramm:
Code:
$regfile = "ATtiny2313.DAT"
$framesize = 24
$swstack = 24
$hwstack = 34
$crystal = 8000000
$baud = 57600
$lib "mcsbyteint.lbx"
Dim Icr_new As Word
Dim Icr_old As Word
Dim Icr_difference As Word
Dim Upmd As Dword
Dim Upm As Word
Dim Tov_count As Byte
Dim Accumul_difference As Dword
Dim Averaged_ign_time As Dword
Dim Icp_events As Word
Dim Icp_alive As Byte
Dim Upm_o As Word 'Upm old
Dim Upm_h As Integer 'Upm Hysteresis
Print "Drehzahlmessung Upm"
Tccr1b = Bits(cs11 , Ices1) 'prescaler = 8, 1µs timer steps, icp event on rising edge
On Timer1 Update_display 'timer1 overflow
Enable Timer1
On Icp1 Get_icr 'ignition spark occured
Enable Icp1
Enable Interrupts
Do
Loop
Get_icr:
Icr_new = Icr1
Icr_difference = Icr_new - Icr_old
Icr_old = Icr_new
Accumul_difference = Accumul_difference + Icr_difference
Incr Icp_events
Icp_alive = 1
Return
Update_display:
Incr Tov_count
If Tov_count = 15 Then '15 makes about 1s display interval
Averaged_ign_time = Accumul_difference / Icp_events
Upmd = 60000000 / Averaged_ign_time 'Icr_difference
Upm_h = Upmd - Upm_o
If Abs(upm_h) > 10 Then 'SW-hysteresis
Upm_o = Upmd
If Icp_alive = 0 Then Upm_o = 0 'no ignition detected -> Upm=0
Print " " ; Chr(13) ; Upm_o ; Chr(13);
End If
Accumul_difference = 0
Tov_count = 0
Icp_events = 0
Icp_alive = 0
End If
Return
Liste der Anhänge anzeigen (Anzahl: 5)
Hallo,
ich habe mal ein paar Messungen gemacht. Zunächst die verwendete Schaltung, die den Zündimpuls für den µC aufbereitet. (Mittlerweile fand ich im MC net weitere Kritiken dazu, die auch gar nicht gut aussehen).
Bild hier
Abblockkondensatoren sind am 4093er und ATtiny2313 vorhanden. Versorgungsspannung ist sauber.
Das Programm wurde nur dahingehend verändert, daß man vom PC Terminal die Messungen untereinander geschrieben werden und wurden von dort kopiert. SW Hysterese testet auf >-1 statt auf >10, so das von einer Sekunde zur anderen jede Änderung geschrieben wird. Außerdem wird am Anfang einer Zeile eine Meßsequenznummer ausgegeben und am Ende einer Zeile steht die Anzahl der Zündimpulsabstände, die innerhalb einer Sekunde addiert wurden und durch die dann zur Mittelwerterzeugung geteilt wurde. Zum Start einer Meßreihe wurde die Versorgungsspannung für den stromlosen Drehzahlmesser eingeschaltet.
Hier die Meßwerte mit dem Sinusgenerator (alter analoger Pegelsender von Siemens, ein W2040).
Anhang 45Hz_Sinus_1Min_lang_60Updates.txt
Anhang 283Hz_Sinus_1Min_lang_60Updates.txt
Und Oszillogramme:
45Hz_Sinus_Pin8.png, Kanal 1 - Generatorsignal wie in Schaltung an C3, Kanal 2 - von Pin 8 des CD4093
Bild hier
45Hz_Sinus_µC.png, Kanal 1 - Generatorsignal wie in Schaltung, Kanal 2 - rechte Seite von R4
Bild hier
283Hz_Sinus_Pin8.png
Bild hier
283Hz_Sinus_µC.png
Bild hier
Hier Messungen an einer Motorsäge im Leerlauf, die vom Werk auf 2700Upm eingestellt ist. Dazu muß man sagen, daß je nach Temperatur die Leerlaufdrehzahl anders ist. Abweichungen davon sind also normal. Ich wüßte nur zu gerne in welchem Maße die Drehzahl zB im Sekundentakt abweicht. Im Oszi erkennt man deutlich Abweichungen von einem Zündungsabstand zum anderen. Der Zündimpuls wurde einmal einadrig mit Krokoklemme am Zündkabel abgenommen und an C2=220pF angeschlossen. Bei den beiden anderen Meßreihen wurde der Draht mit 3 Windungen um das Zündkabel gelegt und mit C2=220pF und mit C2=1nF gemessen. (Meßreihe mit Kroko an 1nF ist verschwunden :-( )
Anhang Kroko_220pF.txt
Anhang 3Wdg_220pF.txt
Anhang 3Wdg_1nF.txt
Die Oszillogramme zeigen Kanal 1 an Pin 8 vom CD4093, Kanal 2 an rechter Seite von R4, also das Signal daß zum µC geht. Kanal 1 ict AC gekoppelt. +5V Gleichspannungsanteil dazu rechnen.
Kroko_220pF.png
Bild hier
Kroko_1nF.png
Bild hier
3Wdg_220pF.png
Bild hier
3Wdg_1nF.png
Bild hier
Und noch das Zündabnahmedrahtsignal Kanal 1 (Kein Gleichstromanteil) direkt vor C2 und Kanal 2 nach R4.
raw.png
Bild hier
Alles erstmal ohne Kommentar, da selbst noch nicht genauer analysiert. Jedoch sind die Schwankungen geringer als bei meinen ersten Versuchen - warum auch immer? Subjektiv funktioniert es mit Wicklung um das Zündkabel besser..
Gruß
Searcher