- MultiPlus Wechselrichter Insel und Nulleinspeisung Conrad         
Ergebnis 1 bis 7 von 7

Thema: Minisumo Enyo

  1. #1
    Erfahrener Benutzer Begeisterter Techniker
    Registriert seit
    16.05.2004
    Beiträge
    304

    Minisumo Enyo

    Anzeige

    E-Bike
    Hallo zusammen!

    Ich möchte hier Enyo, den heurigen Minisumo Teilnehmer der Robotchallenge in Wien vorstellen.
    Bei Minisumo müssen 2 Roboter versuchen jeweils den anderen aus einem Ring zu stoßen.
    Enyo ist ein germanischer Gott des Nahkampfes und daher auch passend für seine Aufgabe.

    Gesteuert wird es mittels eines PIC16F673.
    Als Sensoren für den weißen Ring, den er nicht überfahren soll, sind an jeder Ecke jeweils ein CNY70 eingebaut. Für die nächsten Bewerbe muss ich noch eine platzsparendere Lösung finden. Evtl in SMD, weil diese Sensoren etwas zu groß sind.
    Den Gegner hat er mittels IS741F gesucht. Als Fahrgestell habe ich einen billig-Ebay Spielzeugpanzer umgebaut.

    Hier der Gesamte Roboter:
    https://www.roboternetz.de/phpBB2/al...hp?pic_id=2086

    Das Innenleben:
    https://www.roboternetz.de/phpBB2/al...hp?pic_id=2087

    Leider habe ich keine Punkte machen können. Bei der RC sollten vielleicht Privatteilnehmer und welche aus Schulen und so getrennt werden. Da haben FHs mitgemacht mit hochprofessionellen Robotern, wo nicht einmal die geringste Chance zum Sieg bestand. Aber egal, nächstes Jahr wird alles besser. Hoffentlich.

    Hier die einzige, durch Zufall gewonnene Runde:
    http://www.youtube.com/watch?v=gdu5-DvCF1c

  2. #2
    Erfahrener Benutzer Roboter-Spezialist
    Registriert seit
    21.07.2007
    Ort
    Greudnitz
    Alter
    37
    Beiträge
    344

    Re: Minisumo Enyo

    Hi,

    Zitat Zitat von djdune
    Das Innenleben:
    http://www.youtube.com/watch?v=gdu5-DvCF1c

    ...

    Hier die einzige, durch Zufall gewonnene Runde:
    https://www.roboternetz.de/phpBB2/al...hp?pic_id=2087
    Du hast da was verdreht. Schau noch mal genau hin.

    Ansonsten schöner Bot. Kannste mal den Schaltplan posten? Und vielleicht ein paar Detailfotos des Innenlebens?

    Gruß
    Kollaps einer Windturbine
    (oder: Bremsen ist für Anfänger )

  3. #3
    Erfahrener Benutzer Roboter-Spezialist
    Registriert seit
    25.05.2006
    Ort
    Rheinzabern
    Alter
    34
    Beiträge
    200
    Hi,
    schöner Roboter!
    Hab gar nicht gewusst das es einen solchen Wettbewerb gibt.
    Ich glaub aber die Links vom Innenleben und der gewonnenen Runde hast du vertauscht

    gruß, homedom

  4. #4
    Erfahrener Benutzer Roboter Genie
    Registriert seit
    28.10.2004
    Beiträge
    899
    Nettes Teil!

    Aber hast du mit dem mini-panzer Unterbau genug Grip bzw. Power zum schieben?
    Error is your friend!

  5. #5
    Erfahrener Benutzer Begeisterter Techniker
    Registriert seit
    16.05.2004
    Beiträge
    304
    Zitat Zitat von techboy
    Nettes Teil!

    Aber hast du mit dem mini-panzer Unterbau genug Grip bzw. Power zum schieben?

    Mfg.Attila Földes
    Ich dachte, dass Ketten besser sind. Aber mehr als noch besser gleiten als Räder konnten sie auch nicht.

    Hier noch ein Foto der Platine:
    https://www.roboternetz.de/phpBB2/al...hp?pic_id=2088

    Und der Innenteil vor dem Zusammenschrauben:
    https://www.roboternetz.de/phpBB2/al...hp?pic_id=2089
    Der Batterieclip war nur zu Testzwecken.


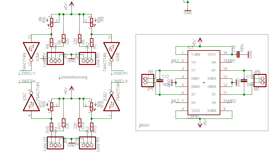
    Hier ein Teil des Schaltplanes:
    https://www.roboternetz.de/phpBB2/al...hp?pic_id=2090

    Sobald ich die Änderungen, die ich im Nachhinein gemacht habe umgezeichnet hab, stell ich den ganzen rein.

  6. #6
    Erfahrener Benutzer Roboter Genie Avatar von Bammel
    Registriert seit
    11.12.2004
    Ort
    Bremen
    Alter
    38
    Beiträge
    1.400
    geiles teil.. gibt es da noch bestimmungen??? bestimmt oder? kannst du da mal nen link vin posten?

  7. #7
    Erfahrener Benutzer Roboter Genie
    Registriert seit
    28.10.2004
    Beiträge
    899
    Error is your friend!

Berechtigungen

  • Neue Themen erstellen: Nein
  • Themen beantworten: Nein
  • Anhänge hochladen: Nein
  • Beiträge bearbeiten: Nein
  •  

Solar Speicher und Akkus Tests