Audio Verstärker Schaltung auf Leiterplatte mit LM386
von am 26.09.2017 um 05:32 (19450 Hits)
In diesem Projekt neigen wir dazu, Bereich Einheit zu bekommen, ein Kopfhörer / Audio-elektronischen Geräten durch Ausbeutung selbst entworfene Leiterplatte zu erstellen. Dieses Projekt ist speziell für die Verstärkung des Audiosignals vom Kopfhörer ausgelegt. Wir werden es aber auch dazu verwenden, den Subwoofer- oder Lautsprecherausgang zu verstärken, einfach durch Umschalten von wenigen Brücken.
Wenn wir Kopfhörer mit unserem Audiogerät wie Handy, Laptop, FM etc. benutzen. Die Anlage ist für den traditionellen Benutzer ausreichend, aber nicht für laute Musikhörer geeignet oder im Allgemeinen neigen wir dazu, schrecklich niedrigen Klang von einigen Geräten zu bekommen. So um diese Probleme zu bewältigen, haben wir diese handlichen Hobby-Gadgets speziell Telefon elektronischen Geräten erstellt. Diese Schaltung kann sogar als Verstärker verwendet werden, um den Subwoofer-Ausgang zu verstärken und könnte durch eine transportable Batterie mit Dampf betrieben werden, daher wird der Benutzer es überall und es tragen. Überprüfen Sie die unten aufgeführten Details.
Abbildung 1: Kopfhörer-Audio-Verstärker-Schaltung auf PCB
Anforderungen an Komponenten
1.IC LM386 (2)
2.Fabrizierte Leiterplatte (Wellpcb)
3.Resistor 100k (2)
4.Resistor 22k (2)
5.Resistor 1k
6.Resistor 10R (2)
7.3.5mm Audio Jack männlich / weiblich (2)
8.Kondensator 100nF (4)
9.Capacitor 10uF (2)
10.Kondensator 100uF (3)
11.Kondensator 220uF (2)
12.Bergsticks
13.Power Versorgung
14.LED
Schaltplan und Arbeitserklärung
Dieses Telefon elektronische Ausrüstung Circuit wird durch Misshandlung LM386 Verstärker IC gebildet. Diese Schaltung ist so einfach aufgebaut, dass der Benutzer es nicht nur als Telefon-Elektronik verwenden kann, sondern auch einen Subwoofer-Lautsprecher oder einen herkömmlichen Lautsprecher (4 Ohm) fahren und einen überraschend lautes Geräusch über den Lautsprecher bekommen könnte. Um es zwischen diesen 2 Modi zu wechseln, haben wir hier 3 Springer benutzt. Wenn also der Benutzer einen Subwoofer-Lautsprecher fahren will, dann muss er diese Jumper einfach zusammenbauen, wie wir unten erklärt haben. Hier haben wir 2 LM386 benutzt und der Benutzer benutzt drei Volt bis neun Volt, um diese Schaltung zu fahren. Wir haben die Jumpers-Konfiguration unten in vier Fällen erklärt, um das Telefon oder den Lautsprecher mit Low oder High zu fahren. Wir haben rote Farbe rechteckiges Bild verwendet, um die Position der blauen Jumper zu bezeichnen, folgen Sie dem roten Bild, um die Springer zusammenzubauen:
a.Um es zu verwenden, um den Kopfhörerausgang zu verstärken, werden wir die Brücken wie im Bild unten gezeigt zusammenbauen. Während dieses Falles arbeiten alle LM386 ICs gesondert für linken und rechten Lautsprecher mit geringer Verstärkung. Benutzer setzt den Grad für jeden der Lautsprecher des Kopfhörers gesondert durch Misshandlung 2 gegebene Potentiometer.
Abbildung 2: Kopfhörerverstärker mit geringer Verstärkung
b. Der zweite Fall ist derselbe, weil der erste (Kopfhörerverstärker), nur wir neigen dazu, High gewinnen diesen Punkt. Sobald wir die Jumper wie in unten abgebildet gezeigt, montieren, anders als jede LM386 ICs arbeiten gesondert für linken und rechten Lautsprecher mit jedoch mit High gewinnen diesen Punkt. Benutzer setzt den Grad für jeden der Lautsprecher des Telefons gesondert durch Misshandlung 2 gegebene Potentiometer.
Abbildung 3: Kopfhörerverstärker mit hoher Verstärkung
c.Within der dritte Fall, verwenden wir Subwoofer oder Lautsprecher (4 Ohm / 8-Ohm-Lautsprecher), indem Sie die Position des mittleren Jumpers ständig ändern. Sobald wir die Jumper wie im unteren Bild gezeigt montieren, dann fügen alle ICs Serie mit Low Verstärkung hinzu. Der Benutzer setzt das allgemeine Volumen durch Misshandlung 2 Potentiometer. Sie werden gemeinsam Kopfhörer während dieser Konfiguration verwenden, aber der Grad sollte niedrig sein, sonst könnte das Telefon mit hoher Lautstärke schaden.
Abbildung 4: Audio-Verstärker der Serie mit niedrigerer Verstärkung
Für die Eingabe von Audio-Eingang an die aktuelle Kopfhörer / Audio-elektronischen Geräten Circuit, Benutzer sollte AUX-Kabel verwenden, die drei.5mm Audio-Buchse an jedem der Facette hat. Ein Finish kann mit dem aktuellen Stromkreis verbunden werden und einer der Audio-Versorgung wie Handy, Laptop etc.
Abbildung 5
Bei der Ausgabe dieses Schaltkreises können Sie entweder einfach Kopfhörer / Kopfhörer verwenden oder Subwoofer oder Lautsprecher verwenden. Denken Sie daran, die Jumper entsprechend zu vertiefen.
*********
Abbildung 6
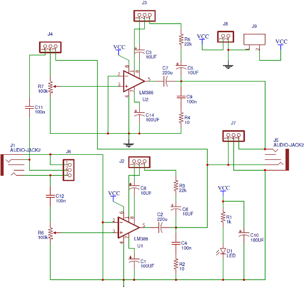
Der komplette Schaltplan ist nachfolgend dargestellt:
Abbildung 7 Schaltplan
Sie haben vor kurzem ihren Teil Sourcing Service gestartet, wo immer sie einen überdimensionierten Bestand an elektronischen Teilen benötigen und die Benutzer ihre benötigten Teile neben dem PCB bestellen.
Abbildung 8 Deckschicht-Leiterplattenlayout
Abbildung 9 Fotoansicht des Audioverstärkers
Unten sind die Bilder nach dem Löten der Komponenten auf der Leiterplatte:
Abbildung 11: Audioverstärker-Karte bereit















Blog-Eintrag weiterempfehlen
